
本文作者丨顾珈妮 彭泽雨 实习生莫琳琪
2024年7月5日,中国证券监督管理委员会(下称“证监会”)发布了《私募投资基金信息披露和信息报送管理规定(征求意见稿)》(下称“新规征求意见稿”),向社会公开征求意见,意见反馈截止时间为2024年8月5日。
本篇重点就征求意见稿中关于股权类私募投资基金的信息披露和信息报送规则与现行信披规则进行对比和分析。
01
新规的效力位阶
私募基金行业的法规、规定包含法律、行政法规、部门规章、中国证券投资基金业协会(下称“基金业协会”)自律规则几个层级。此前,私募基金信息披露方面的规定仅为基金业协会自律性规则及针对专项事项的通知,包括《私募投资基金信息披露管理办法》(2016.02.04实施)《私募投资基金信息披露内容与格式指引2号——适用于私募股权(含创业)投资基金》(2016.11.14实施)等(以下统称“原规定”)。
此次新规征求意见稿系由证监会发布,若后续新规正式出台,将成为私募基金行业信息披露方面首部部门规章,效力优先于以往关于信息披露的行业自律规则。
02
新规的总体要求
1. 信息披露和信息报送的区别
需要注意的是,私募基金的信息披露和信息报送在内容和方式上均存在区别。信息披露规则及信息报送规则的披露/报送义务人均是私募基金的管理人、托管人及服务机构(下称“信披义务人”)。信息披露主要是为了保障投资者的合法权益;信息报送主要是为了便于监管机构的管理,管理人不仅需要报送基金的信息还需要报送自身的信息。另外,信息披露的平台是私募基金信息披露备份平台(https://pfid.amac.org.cn),而信息报送的平台是资产管理业务综合报送平台(即AMBERS系统,https://ambers.amac.org.cn)。
2. 信息披露的方式
新规征求意见稿明确了管理人的披露方式,即管理人应采用非公开方式,通过邮寄、网站、移动客户端、电子邮件、短信等途径向投资者披露信息。而原规定并未明确向投资者披露信息的方式,仅要求以基金合同的约定为准。
3.基金合同的要求
新规征求意见稿规定,基金合同(包括基金合同、公司章程、合伙协议)应当约定信息披露责任义务及相关事项,明确因私募基金管理人无法正常履行信息披露义务或出现重大风险时的机制安排。同时,应当约定向投资者信息披露的主要内容、方式、频率,以及相关当事人的权利义务。
4. 对私募基金托管人、服务机构的要求
新规征求意见稿规定,私募基金托管人、服务机构发现管理人存在违反法律法规、基金合同约定的情形导致投资者出现重大损失,或者发现管理人丧失持续经营能力、失联等重大风险情形时,应当及时通过规定方式和基金合同约定的其他方式向投资者披露信息,并向基金业协会、私募基金管理人注册地的证监会派出机构报告。
03
信息披露的重要规定和变化
1. 底层资产披露的特定安排
新规征求意见稿规定,私募基金管理人应当按照规定向投资者披露私募基金底层资产信息。投向其他私募基金或者依法发行的资产管理产品(公募证券投资基金除外)的私募基金,应当按要求在基金合同中明确约定穿透披露底层资产的安排。被投资的私募基金或者依法发行的资产管理产品(公募证券投资基金除外)应当在合同中约定为底层资产披露提供便利的机制安排。
2.信息披露的定期报告与临时报告
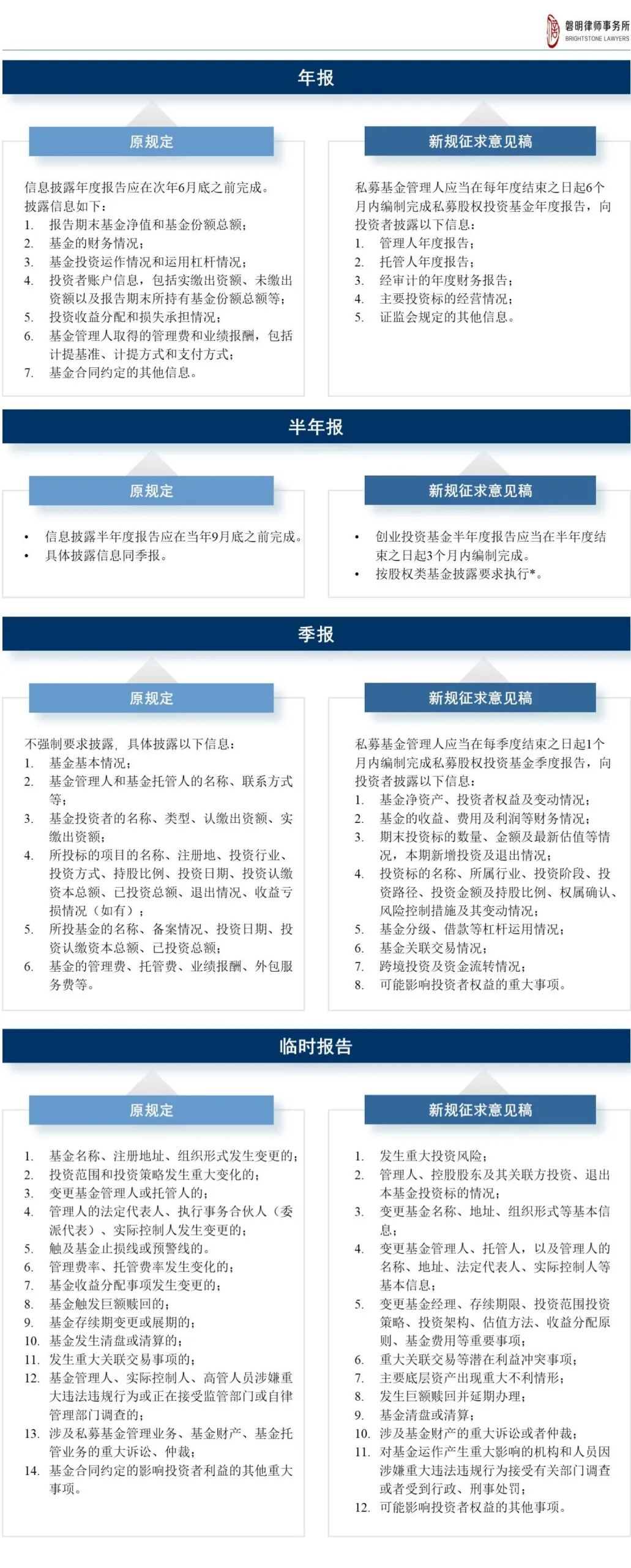
新规征求意见稿对于披露时间及具体披露内容进行了调整,我们以表格形式对比本次调整的内容:
(1) 股权类基金披露周期

(2) 创投类基金披露周期

(3) 信息披露事项
就披露报告的具体内容而言,新规征求意见稿对于定期披露及临时披露事项进行了修订,具体对比如下:

*由于本次修订后,股权类投资基金不再要求披露半年报,创投类基金是否可以参照新规的股权类基金季报内容进行披露尚待明确。
04
信息报送的重要规定和变化
新规征求意见稿明确了基金管理人的几类信息报送义务,分别为持续报送、定期(年度)报送、专项报送及重大事项报送。相比于之前零散的规定,新规征求意见稿更加便于管理人明确自身的报送义务。
1. 持续报送
基金业协会于2021年2月9日发布的《关于加强私募基金信息报送自律管理与优化行业服务的通知》(下称“《通知》”)中提到,私募基金管理人应当持续履行信息报送义务。
本次新规征求意见稿则明确了持续报送的内容,具体包含(一)基本情况;(二)基金运作、投资交易情况;(三)基金资产流动性、杠杆及风险情况;(四)中国证监会及其派出机构、基金业协会要求报送的其他事项。
2. 定期报送
新规征求意见稿明确了定期报送的时间和内容,即私募基金管理人应当在每年结束之日起4个月内,报送年度经营情况和经审计的年度财务报告。
3.专项报送
新规征求意见稿明确了对于基金及其管理人的专项报送要求,相比于原规定,专项报送要求是新增内容。对于存在风险隐患的基金和管理人,包括但不限于投向特定标的、开展特定交易策略、未托管等私募基金,以及开展集团化经营、自有资金投资、设立境外子公司、风险隐患突出等管理人,证监会及其派出机构、基金业协会可以要求报送专项信息,调整信息报送内容、方式和频率。
4. 重大事项报告
《通知》规定管理人应当就其控股股东、实际控制人、法定代表人/执行事务合伙人(委派代表)变更,以及私募基金到期日变更等重大事项,及时向协会报告,办理变更手续。
新规征求意见稿规定出现影响管理人及私募基金正常运营、可能损害投资者权益的重大风险事项的,管理人应向基金业协会、注册地和风险事件发生地的证监会派出机构报告。
05
结语

新规征求意见稿的意见征求时间仅规定了1个月,我们预计证监会后续会抓紧完善规定并出台正式稿。同时,本次新规征求意见稿对私募基金的信息披露和信息报送规定多为原则上的内容,进一步的实施细则有待基金业协会修订补充,针对当前相关的自律规定以及配套实施细则进行修改,进一步明确信息披露和报送的具体内容、格式以及对穿透披露的安排等。

本文作者
顾珈妮
合伙人
顾律师业务领域主要集中于私募股权投资、境内外并购重组、跨境投资、诉讼仲裁以及金融合规、企业合规等,自执业以来服务于境内外多业务领域的企业,为企业的合规发展和纠纷解决提供全面法律服务。亦参与过多种类型的私募投资基金管理人的设立,并为各类基金提供募、投、管、退全生命周期的法律服务,包括政府类引导基金、国有资本/社会资本/境外资本参与的私募投资基金。
Jiani.Gu@brightstonelawyers.com
彭泽雨
律师
业务领域:私募股权投资基金、投资并购、争议解决、企业合规等。
Zeyu.Peng@brightstonelawyers.com
莫琳琪
实习生
Linqi.Mo@brightstonelawyers.com
往期回顾
01 |
02 |
03 |
04 |
05 |
06 |
07 |
08 |
免责声明:本文及其内容本材料是为提供一般信息的用途编制,并非旨在成为可依赖的法律意见,不代表磐明律师事务所对有关问题的法律意见。同时我们并不保证将会在发表之后继续对有关内容进行更新,不建议您依据本文中的全部或部分内容而进行任何决策。如您需相关方面专业意见,建议您与具有相关资格的专业人士进一步沟通。

暂无留言