上市公司不得存在严重损害社会公共利益的情形一直是上市公司非公开发行股票的红线之一。中国证监会发布的《上市公司证券发行管理办法》(“《上市公司再融资管理办法》或《管理办法》”)第三十九条规定:“上市公司存在下列情形之一的,不得非公开发行股票:……(七)严重损害投资者合法权益和社会公共利益的其他情形。”本文拟结合2020年6月10日中国证监会发行监管部发布的《再融资业务若干问题解答》对于“问题四、重大违法行为”的修订情况、2020年6月12日中国证监会发布的《创业板上市公司证券发行注册管理办法(试行)》(“《创业板上市公司再融资管理办法(试行)》”),以上市公司涉及民事公益诉讼为视角,分析上市公司非公开发行股票审核中认定上市公司是否存在严重损害社会公共利益的情形,以供参考。
一、《再融资业务若干问题解答》(2020修订)关于“问题四、重大违法行为”的修订情况
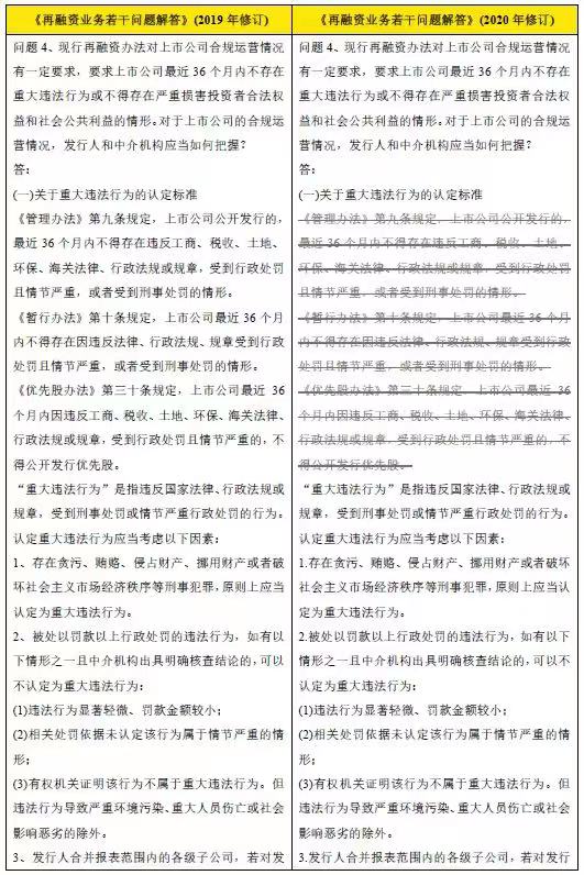
与《再融资业务若干问题解答》(2019修订)相比,《再融资业务若干问题解答》(2020修订) “问题四、重大违法行为”不再罗列《上市公司再融资管理办法》、《创业板上市公司证券发行管理暂行办法》(“《暂行办法》”,已于2020年6月12日废止)、《优先股试点管理办法》(“《优先股办法》”)中关于不得存在重大违法行为的具体规定。并且,考虑到《上市公司再融资管理办法》已对上市公司非公开发行股票及公开发行股票的条件进行了规定,《再融资业务若干问题解答》(2020修订)亦不再对重大违法行为是否必然构成上市公司公开发行或非公开发行股票的实质障碍进行区分。对于严重损害投资者合法权益和社会公共利益的其他情形的判断标准,本次修订仅做了几处文字上的调整,没有重大变动。《再融资业务若干问题解答》(2020修订)对“问题四、重大违法行为”的修订具体如下:



二、《创业板上市公司再融资管理办法(试行)》对《上市公司再融资管理办法》第三十九条第(七)项的释明
与《上市公司再融资管理办法》相比,中国证监会于2020年6月12日颁布的《创业板上市公司再融资管理办法(试行)》明确了上市公司存在严重损害投资者合法权益或者社会公共利益的期限是最近三年,且以存在重大违法行为为前提,具体对比如下:

三、上市公司非公开发行股票中对是否存在“严重损害投资者合法权益和社会公共利益的其他情形”的理解与适用
1、“严重损害投资者合法权益和社会公共利益的其他情形”是否以存在重大违法行为为前提
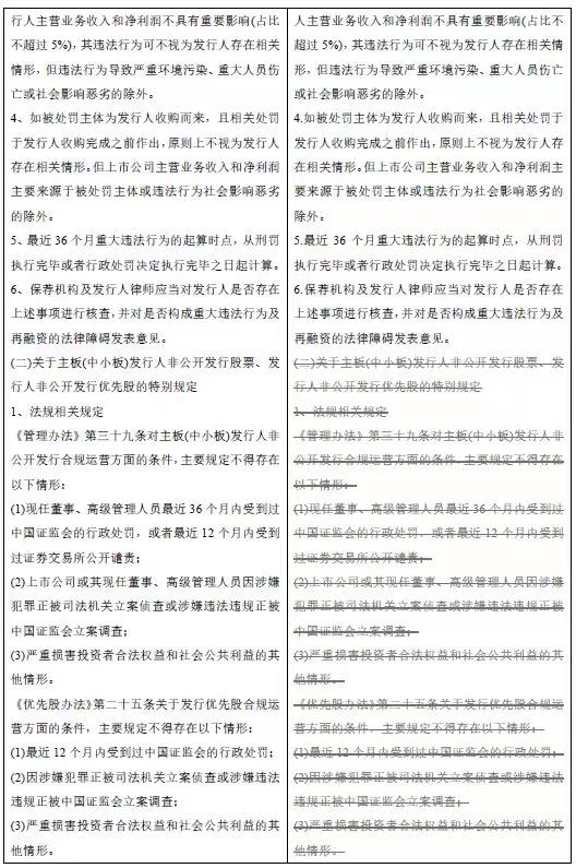
根据《再融资业务若干问题解答》“问题4、重大违法行为”的解答,“对于主板(中小板)发行人非公开发行股票和非公开发行优先股发行条件中规定的‘ 严重损害投资者合法权益和社会公共利益的其他情形’,需根据行为性质、主观恶性程度、社会影响等具体情况综合判断。如相关违法行为导致严重环境污染、重大人员伤亡、社会影响恶劣等,原则上视为构成严重损害投资者合法权益和社会公共利益的违法行为。”因此,《再融资业务若干问题解答》明确了在认定是否存在严重损害投资者合法权益和社会公共利益的其他情形时,以是否存在违法行为前提。此外,《创业板上市公司再融资管理办法(试行)》第十一条,进一步明确为重大违法行为。
结合前述,我们理解,上市公司非公开发行股票发行条件中规定的“严重损害投资者合法权益和社会公共利益的其他情形”应以存在重大违法行为为前提。根据《再融资业务若干问题解答》的规定,“重大违法行为”是指违反国家法律、行政法规或规章,受到刑事处罚或情节严重行政处罚的行为。据此,我们理解,上市公司若不存在受到刑事处罚或情节严重的行政处罚的行为的,原则上不应认为存在“严重损害投资者合法权益和社会公共利益的其他情形”。
2、“严重损害投资者合法权益和社会公共利益的其他情形”是否适用“最近三年”(即最近三十六个月)的期限
鉴于《上市公司再融资管理办法》第三十九条第(七)项规定中并没有对“严重损害投资者合法权益和社会公共利益的其他情形”有时间限制,因此,在上市公司非公开发行股票的审核过程中,有观点认为,对“严重损害投资者合法权益和社会公共利益的其他情形”的核查起算时间缺乏明确规定,更有甚者提出只要上市公司曾经存在严重损害投资者合法权益和社会公共利益情形,均不得实施非公开发行股票行为,对此我们认为:
(1)非公开发行应参照适用公开发行关于“最近三十六个月”期限的规定。《上市公司再融资管理办法》第九条规定,上市公司公开发行证券应符合“最近三十六个月内财务会计文件无虚假记载,且不存在下列重大违法行为:……”根据立法理念,公开发行证券的标准较非公开发行股票更为严格,重大违法行为是构成严重损害投资者合法权益和社会公共利益的前提,但针对公开发行证券的重大违法行为,《上市公司再融资管理办法》规定了“最近三十六个月”的期限,因此,我们理解,上市公司非公开发行股票不得存在“严重损害投资者合法权益和社会公共利益的其他情形”应参照适用《上市公司再融资管理办法》第九条关于“最近三十六个月”期限的规定。
(2)《再融资业务若干问题解答(2020修订)》问题四在题干部分列明“现行再融资办法对上市公司合规运营情况有一定要求,要求上市公司最近36个月内不存在重大违法行为或不得存在严重损害投资者合法权益和社会公共利益的情形”,虽然在问题四的正文部分没有明确“最近36个月”的期限,但从其题干部分亦可知监管审核中实际亦是参照了“最近三十六个月”期限的规定。
(3)《创业板上市公司再融资管理办法(试行)》第十一条明确了“最近三年”的时间期限。虽然《创业板上市公司再融资管理办法(试行)》适用于创业板上市公司,但其亦由中国证监会颁布,结合中国证监会同时发布的《<创业板上市公司证券发行注册管理办法(试行)>立法说明》,本次《创业板上市公司再融资管理办法(试行)》第十一条明确了发行条件中涉及重大违法行为的认定标准,即从立法上明确了“最近三年”(即最近三十六个月)的期限。
综上,我们理解,除创业板上市公司外,其他板块的上市公司非公开发行股票在核查、认定是否存在“严重损害投资者合法权益和社会公共利益的其他情形”时,应适用或参照适用《上市公司再融资管理办法》第九条、《创业板上市公司再融资管理办法(试行)》第十一条关于“最近三年”(即最近三十六个月)期限的规定。
3、上市公司涉及民事公益诉讼是否必然存在《上市公司再融资管理办法》第三十九条第(七)项规定之“严重损害投资者合法权益和社会公共利益的其他情形”的情形
实践中,较为常见的是重污染行业的上市公司因环境污染问题涉及民事公益诉讼,该类上市公司因涉及民事公益诉讼而对其非公开发行股票等再融资行为带来极大的困扰。因根据《民事诉讼法》《最高人民法院关于审理环境民事公益诉讼案件适用法律若干问题的解释》的规定,污染环境的行为带有天然损害社会公众利益的属性,因此监管、审核部门在审核相关企业的非公开发行股票申请时相对谨慎、并存在反复询问是否存在《上市公司再融资管理办法》第三十九条第(七)项的情形,以至上市公司因为该问题导致其非公开发行股票申请受阻,例如诺普信2015-2018年间的三次非公开发行股票申请。但我们理解,结合目前的立法理念和相关规定,上市公司涉及民事公益诉讼并不必然存在《上市公司再融资管理办法》第三十九条第(七)项的情形,原因如下:
(1)如本文前述分析,《上市公司再融资管理办法》第三十九条第(七)项的适用应有两个前提条件,一是上市公司本身存在重大违法行为,二是该重大违法行为系在最近三年内。因此,我们理解,若上市公司本身在环境污染事件中不存在重大违法行为,不存在刑事处罚或情节严重的行政处罚,仅因涉及承担连带民事赔偿责任而涉诉,应不存在《上市公司再融资管理办法》第三十九条第(七)项规定的情形。
但若上市公司在环境污染事件中存在刑事处罚或情节严重的行政处罚,则应根据《再融资业务若干问题解答》的规定,确认刑罚执行完毕或者行政处罚决定执行完毕之日起至今是否已经满36个月,若已满36个月亦应不存在《上市公司再融资管理办法》第三十九条第(七)项规定的情形,若未满36个月,则存在触及《上市公司再融资管理办法》第三十九条第(七)项规定的非公开发行股票条件的情形。
(2)民事诉讼(包括民事公益诉讼)是解决地位平等的民事当事人之间对因其财产关系和人身关系而发生的纠纷的争端解决机制,不涉及对一方当事人行为是否构成刑事违法行为、行政违法行为的定性判断。因此,上市公司涉及的民事诉讼(包括民事公益诉讼)并不属于重大违法行为的范畴,亦不涉及《再融资业务若干问题解答》规定的最近三十六个月及其起算时点的问题。
(3)诉讼程序的持续及诉讼当事人正当诉讼权利的行使不应构成上市公司非公开发行股票的法律障碍。鉴于民事诉讼本身不涉及对一方当事人行为是否构成刑事违法行为、行政违法行为的定性判断,上市公司依法行使民事诉讼权利是其维护上市公司及投资者利益的天然义务,因此,上市公司因涉及民事公益诉讼及因行使正当诉讼权利而导致的诉讼程序的持续不应构成上市公司非公开发行股票的法律障碍。
综上所述,我们理解,上市公司申请非公开发行股票在核查、认定是否存在“严重损害投资者合法权益和社会公共利益的其他情形”时,应以上市公司是否存在重大违法行为为前提,且应适用或参照适用《上市公司再融资管理办法》第九条、《创业板上市公司再融资管理办法(试行)》第十一条关于“最近三年”(即最近三十六个月)期限的规定。此外,上市公司因涉及民事公益诉讼并不必然导致其触发《上市公司再融资管理办法》第三十九条第(七)的规定,应具体情况具体分析;民事诉讼(含民事公益诉讼)不涉及对一方当事人行为是否构成刑事违法行为、行政违法行为的定性判断,上市公司因涉及民事公益诉讼及因行使正当诉讼权利而导致的诉讼程序的持续不应构成上市公司非公开发行股票的法律障碍。